12月20日,足协官方公布了对沧州雄狮球员桑戈尔、廖承坚的处罚。两人因内讧打架被罚停赛3场+罚款人民币3万元。
在中超第16轮沧州雄狮与上海申花的比赛中,在比赛结束之后,沧州雄狮发生内讧,桑戈尔出掌打廖承坚,廖承坚伸腿欲回击,两人爆发冲突,随后裁判向两人出示了红牌。
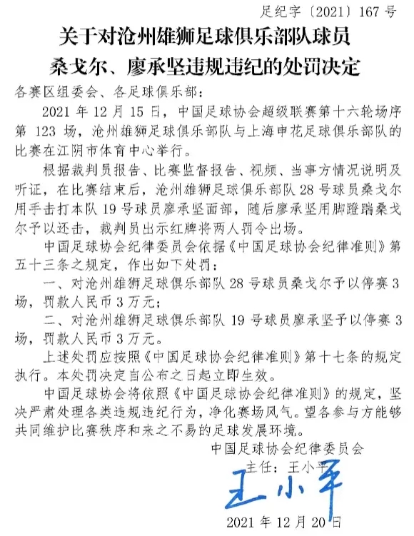
足协官方处罚公告如下:
(二饼)
12月20日,足协官方公布了对沧州雄狮球员桑戈尔、廖承坚的处罚。两人因内讧打架被罚停赛3场+罚款人民币3万元。
在中超第16轮沧州雄狮与上海申花的比赛中,在比赛结束之后,沧州雄狮发生内讧,桑戈尔出掌打廖承坚,廖承坚伸腿欲回击,两人爆发冲突,随后裁判向两人出示了红牌。
足协官方处罚公告如下:
(二饼)
台嘉机械嘉兴市台嘉机械有限公司
taijia2008.cn
福娟新材料上海福娟新材料有限公司
shfjsj.com
仙富新材料嘉兴市仙富新材料科技有限公司是一家国内合资企业,专业生产ps、pp等吸塑片材,片材产品用于各种吸塑包装制品,适合用于电子、玩具、食品、化妆品等包装材料。咨询电话:13916042067
jxxfsj.com
天禾藏红花专业合作社嘉兴市秀洲区天禾藏红花专业合作社专业从事藏红花、番红花、西红花的种植及技术指导。欢迎广大客户前来咨询洽谈。咨询热线:0573-82602599
thxhh.com
达通塑业达通塑业
hydatong.com