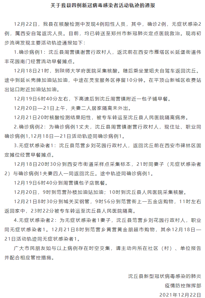
原标题:河南周口沈丘县公布四例新冠病毒感染者活动轨迹
12月22日,河南周口沈丘县在核酸检测中发现4例阳性人员,其中,确诊2例,无症状感染2例,属西安自驾返沈人员。目前,均已转送至郑州市新冠肺炎定点医院救治。现将初步流调发现主要活动轨迹通报如下:
1、确诊病例1:沈丘县周营镇谢营行政村人,返沈前在西安市雁塔区长延堡街道伟丰花园南门经营流动早餐摊点。
12月18日21时,到陕师大学府医院采集核酸。随后乘坐堂姐夫自驾车返回沈丘。途中到延长壳牌加油站加油,中途在灵宝服务区停留10分钟。在平顶山新城区收费站出站口附近加油站加油。
12月19日6时40分左右,下高速后到沈丘周营镇附近一包子铺早餐。
12月20日—21日上午,夫妻二人居家隔离未外出。
12月21日20时核酸检测结果阳性,被专车转运至沈丘县人民医院隔离病房。
2、确诊病例2:为确诊病例1丈夫,沈丘县周营镇谢营行政村人,现住址、职业同确诊病例1,12月18日—21日活动轨迹同确诊病例1。
3、无症状感染者1:沈丘县范营乡刘花园行政村人,返回沈丘前在西安市碑林区固定摊位经营早餐摊点。
12月18日20时30分到西安市街道采样点采集标本,21时同妻子(无症状感染者2)与确诊病例1夫妻四人一同返回沈丘。途中轨迹同确诊病例1。
12月19日6时40分到周营镇包子店就餐。
12月20日,9时到范营孙楼加油站加油;10时到沈丘县人民医院采集核酸。
12月21日8时30分到城关买钢管,9时56分到范营街上一五金店购物,11时左右返回家中,23时22分被专车转运至沈丘县人民医院隔离。
4、无症状感染者2:为无症状感染者1妻子,沈丘县范营乡刘花园行政村人,职业同无症状感染者1。12月21日8时到范营乡黄营黄金朋超市购物,其余12月18日—21日活动轨迹同无症状感染者1。
(总台记者 田萌 王一丹)

