2月14日,澎湃新闻从教育部召开的新闻通气会上获悉,第二轮“双一流”建设学科不调出,但对整体发展水平相对一般,可持续发展能力、成长提升程度都不突出的16个建设学科进行约谈,并给予公开警示,相关学科应加强整改,2023年将接受再评价。届时未通过评价将调出“双一流”学科建设范围。
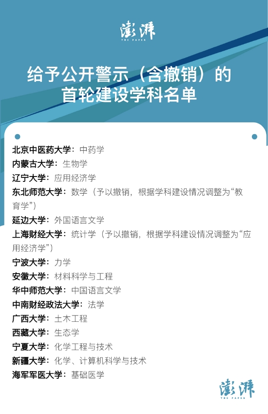
根据教育部发布的《给予公开警示(含撤销)的首轮建设学科名单(按学校代码排序)》,这16个建设学科分别为北京中医药大学中药学,内蒙古大学生物学,辽宁大学应用经济学,东北师范大学数学(予以撤销,根据学科建设情况调整为“教育学”),延边大学外国语言文学,上海财经大学统计学(予以撤销,根据学科建设情况调整为“应用经济学”),宁波大学力学,安徽大学材料科学与工程,华中师范大学中国语言文学,中南财经政法大学法学,广西大学土木工程,西藏大学生态学,宁夏大学化学工程与技术,新疆大学化学、计算机科学与技术,海军军医大学基础医学。
给予公开警示的建设学科是如何确定的?为何对一些学科做了公开警示,而没有退出建设范围?
对此,教育部有关负责人表示,从首轮建设的成效来看,所有建设高校都取得了明显建设进展,整体上实现了阶段性建设目标。《统筹推进世界一流大学和一流学科建设实施办法(暂行)》要求实行动态调整机制,公开警示是其中重要内容。
“首轮建设虽然总体上实现了建设目标,但实际建设时间还不长,有些学科因各方面原因,建设成效并未完全达到预期,相比其他同类建设学科,整体发展水平、可持续发展能力和成长提升程度相对靠后,为激励督促,也是为了警示其他建设学科,需要给予这些学科公开警示的处理。”教育部有关负责人说。
该负责人表示,经“双一流”建设专家委员会严格评议,个别被公开警示的建设学科按要求结合学校定位、首轮建设成效和学科特色优势,作出调整,原学科撤销。警示学科和调整后的学科,2023年接受再评价,届时未通过的,将调出建设范围。记者 程婷

