每经编辑 杜宇
12月28日,一条“女子100万投资基金到期损失98万”的词条登上热搜,啥情况?
最近,中国裁判文书网发布的十来份民事裁定书显示,有多位投资人状告北京嘉怡财富及其基金经理李文东。
据上游新闻,2017年,北京李先生投资了北京嘉怡财富投资管理的私募基金145.98万元,4年到期后仅仅赎回到账金额12.85万元。也就是说该基金运行4年时间亏损幅度达到91.2%;投资人宋女士投资北京嘉怡财富投资管理的基金100万元,然而4年到期却损失了98.29万元,仅剩下1.71万元。
近期,中国裁判文书网公布了多份判决书,多位投资者状告北京嘉怡财富投资管理公司及其基金经理李文东。
值得注意的是,北京嘉怡财富今年6月已被注销私募管理人登记,去年8月公司基金经理李文东因向投资者承诺保本保收益,通过微信公众号等向不特定对象宣传推介等违规行为被监管出具警示函。
北京嘉怡财富投资管理有限公司被北京金融法院列为失信被执行人,执行标的743900元。图片来源/中国执行信息公开网截图
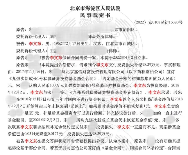
100万本金损失98.29万元,宋女士质疑基金经理操作
投资人宋女士在2017年11月16日,与北京嘉怡财富签订《九强次新成长1号私募证券投资基金基金合同》,100万元认购该基金,基金份额的初始面值是1元。
但是后来基金发生亏损以后,李文东也跟宋女士签订了《补充协议》,承诺:若宋女士在2018年12月2日起算三年时间内不进行资金赎回,李文东以个人名义担保“基金净值从2018年12月2日开始算起三年末恢复到1元以上”。如果届时基金净值不能恢复到1元,李文东负责给宋女士补足至1元,补足后基金投资者可以进行赎回。
当然,最终三年过去了,宋女士没有赎回基金,但是到2021年12月2日,她所持有的基金仍未恢复净值1元。她多次联系李文东要求按照补充协议约定支付投资损失,李文东一直避而不见。
宋女士持有的基金亏损也很厉害,当时该基金净值已由0.0314元降至0.0171元,投资损失已达98.29万元。也就是说该基金亏损幅度达到了98.29%。
李先生投资145.98万元,4年仅赎回到账金额12.85万元,亏损超91%
据中国基金报,根据民事裁定书,北京的李先生在2017年6月2日,经基金经理李文东介绍,与基金管理人北京嘉怡财富投资管理有限公司、基金托管人招商证券签署《嘉怡-私募学院菁英322号基金合同》,认购嘉怡-私募学院菁英322号基金A类份额,认购金额为100万元。
该基金在2017年6月19日成立并开始运作,初始单位净值为1元。2017年11月14日,李先生使用嘉怡322号基金分红申购该基金,并确认申购份额为45.98万份;至此他合计持有嘉怡322号基金份额为145.98万份。
但是,后来,该基金单位净值不断下跌。在此期间,李先生多次致电李文东询问嘉怡322号基金投资情况及持续下跌原因,但李文东从未披露基金具体投向,反而希望投资人继续持有,并保证基金净值会恢复到1元以上。
然而,三年时间过去了,2018年12月2日到2021年12月15日,嘉怡322号基金的单位净值却从未超过1元。
这只基金亏得比较厉害,2021年12月20日,李先生申请赎回其持有的全部嘉怡322号基金145.98万份,赎回时基金单位净值为0.088元,赎回到账金额12.85万元。也就是说该基金运行4年时间亏损幅度达到91.2%。
投资人曹先生提出质疑,2018年12月-2020年股市充满了结构性行情,行业内业绩比较基准沪深300,在2019年收益率36.7%,2020年收益率27.25,2021年收益率-5.2%,公募基金收益率中位数普遍在20%以上,作为专业的私募管理机构作出如此收益,明显不符合大的行情趋势,与同行业绩比较严重背离,违背了行业共识,“不免让人怀疑其是否诚信履责,是否有严重损害基金持有人利益、侵占或挪用基金财产、利益输送等行为。”

